编辑:ddayh.cn
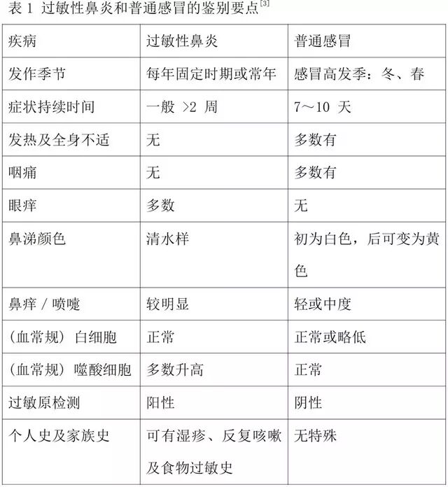
春天来了,门诊中过敏性鼻炎和普通感冒患者开始增多。临床中常遇到患者询问「昨天出去玩还好好的,怎么今天突然感冒了」。 此时患者口中的感冒就有可能是鼻炎发作。那如何区分两种疾病呢? 过敏性鼻炎 1. 临床表现 过敏性鼻炎的发病与遗传和环境的相互作用有关。 临床表现有 4 个主要症状:清水样涕、鼻痒、鼻塞、喷嚏。可伴有眼痒、结膜充血等眼部症状。 体征可有鼻粘膜苍白、肿胀、下鼻甲水肿,鼻腔内有多量水样分泌物。眼部体征可有结膜充血、水肿,有时可见乳头样反应 [1]。 儿童过敏性鼻炎也可出现特殊体征,如变应性暗影(俗称黑眼圈)、变应性皱褶、变应性敬礼等。
2. 诊断要点
(1)诊断标准
症状:打喷嚏、清水样涕、鼻痒和鼻塞等症状出现 2 个或以上;每天症状持续或累计 1 h 以上,可伴有眼痒、流泪和眼红等眼部症状;
体征:常见鼻黏膜苍白、水肿,鼻腔水样分泌物;
变应原检测:血清特异性 IgE 监测和皮肤点刺试验 2 项中的至少有 1 项阳性结果。
(2)分类
根据临床持续时间分为间歇性和持续性两类:症状出现 > 4 天/周,并持续 4 周以上归为持续性变应性鼻炎,否则属于间歇性变应性鼻炎;
3. 治疗
过敏性鼻炎的治疗原则包括:环境控制、药物治疗、免疫治疗和健康教育,概括地形容为「防治结合,四位一体」。
4. 预后
过敏性鼻炎目前尚不能彻底治愈,但通过规范化的综合治疗,患者的各种症状可以得到良好控制,并显著改善生活质量。
文献报道,40% 的过敏性鼻炎患者可合并支气管哮喘、咳嗽、气急和胸闷灯光肺部症状。
1. 临床表现
普通感冒常发生在季节交替之际和冬春季,起病较急。
(1) 早期表现以鼻、咽部卡他症状为主,可有喷嚏、鼻塞、流清水样鼻涕、咽痛等症状,始于感染后的 10~12h,2~3d 达到高峰,之后逐渐减轻,持续时间 7~10d,部分患儿症状可持续 3 周甚至更长;
(2) 可主诉咽痒、咽痛和咽部烧灼感,全身症状轻、发热不明显或仅有低热;
(3) 可因耳咽管阻塞出现听力减退,也可有流泪、味觉迟钝、呼吸不畅、咳嗽和少量咳痰等症状;
(4) 婴幼儿往往鼻、咽部卡他症状不显著而全身症状较重,可骤然起病,呈高热、食欲减退,随后出现打喷嚏、流涕、咳嗽等,可伴有腹痛、呕吐、腹泻、烦躁等,甚至热性惊厥 [2]。
2. 诊断要点
普通感冒多为病毒感染所致,是一个排他性诊断,多依据临床症状和体征,鼻腔黏膜充血、水肿、清水样分泌物,咽部轻度充血,胸部检查多无异常,但需排除其他疾病,如多种传染性疾病的前驱症状等。
3. 治疗
普通感冒为自限性疾病,以对症支持治疗为主。
热门呼吸内科